TiaraCAD 1.0.11 Update

Updates

  • Added Collate Setting to Gem Between Two Curves

Additions

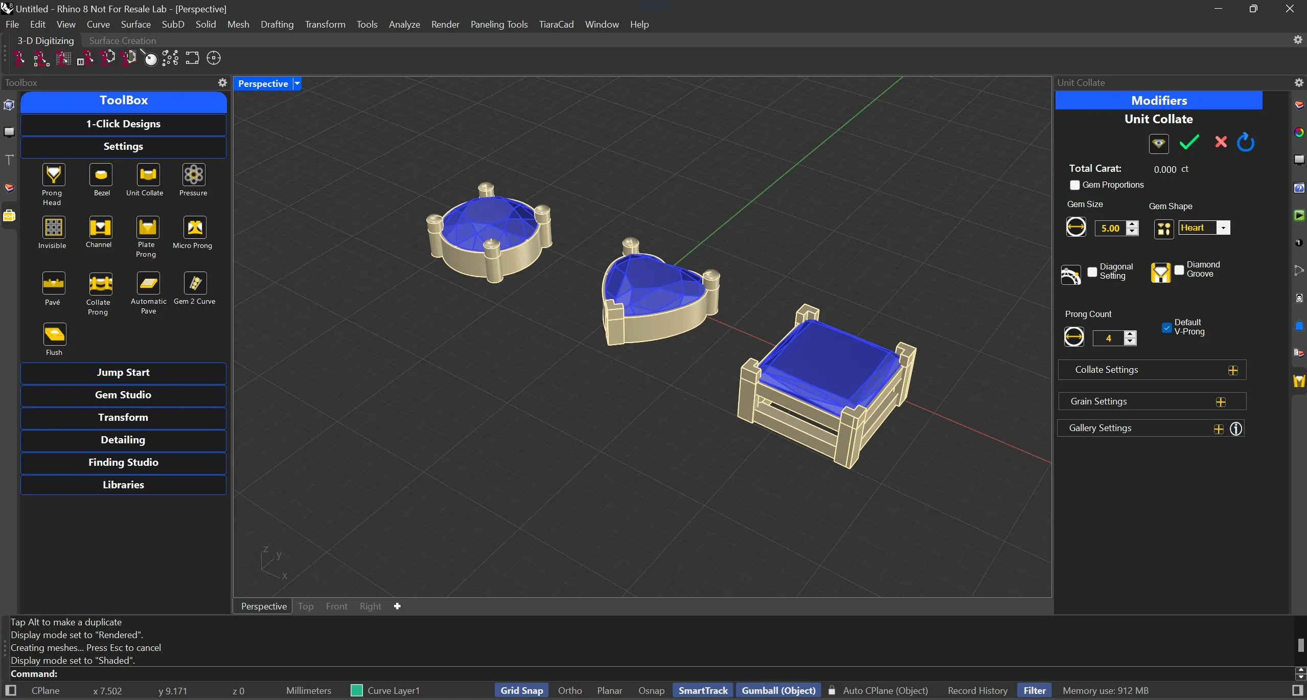
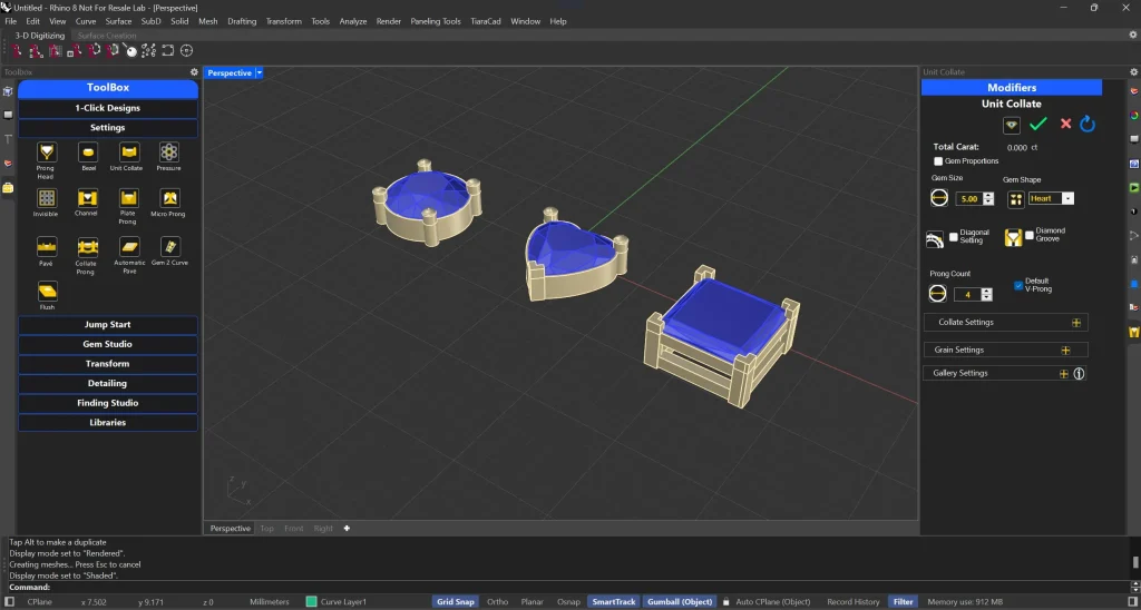
  • Added Unit Collate Setting. 
  • Gallery To Gem Between Two Curves

Bug Fixes

  • Issues in Milgrain
  • Issues in Prong Head
  • Fixed all issues in all array along the curve settings
  • Metal Calculation accuracy
  • Minor issues in Bezel Setting
  • Collate setting on a curve